產品規格:
訂購信息:

產品特點:
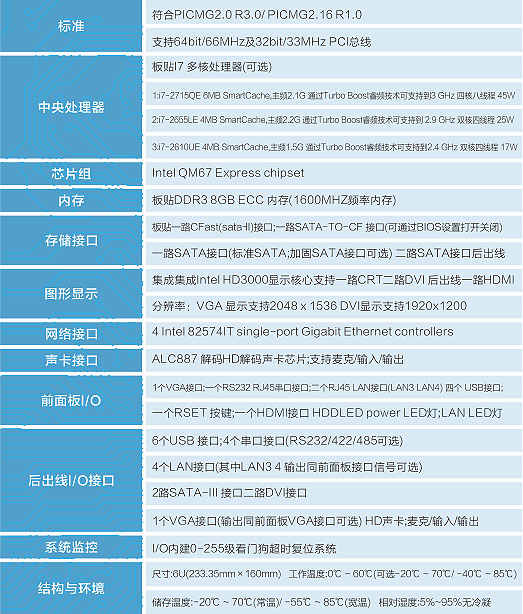
●6U 4HP Compact PCI主板
●符合PICMG2.0 Rev 3.0/PICMG2.16規范
●支持PCIMG2.16規范
●板貼Core i7多核處理器(可選)
●板貼8GB(DDR3 1600)內存帶ECC功能
●支持2×DVI 1×VGA 1×HDMI顯示輸出
●一個32、64BIT PCIE-TO-PCI橋
●后出線可支持7個PCI設備
●板貼ALC887解碼器;支持麥克/輸入/輸出
●支持5個串口(其中1-4串口支持RS232/422/485可選)
產品概述:
CP6-H9BC5是一款基于Intel Core QM77芯片組架構刀片CPCI板;
板貼Intel Core i7多核處理器;板貼8GB(DDR3 1600)ECC內存;
該產品具備優越的數據處理能力、圖形顯示能力、網絡通訊能力,適用于對實時數據處理、通訊、自動化、等領域。
Sorry 暫無 " 相關問題 " ,您可查看其它服務。